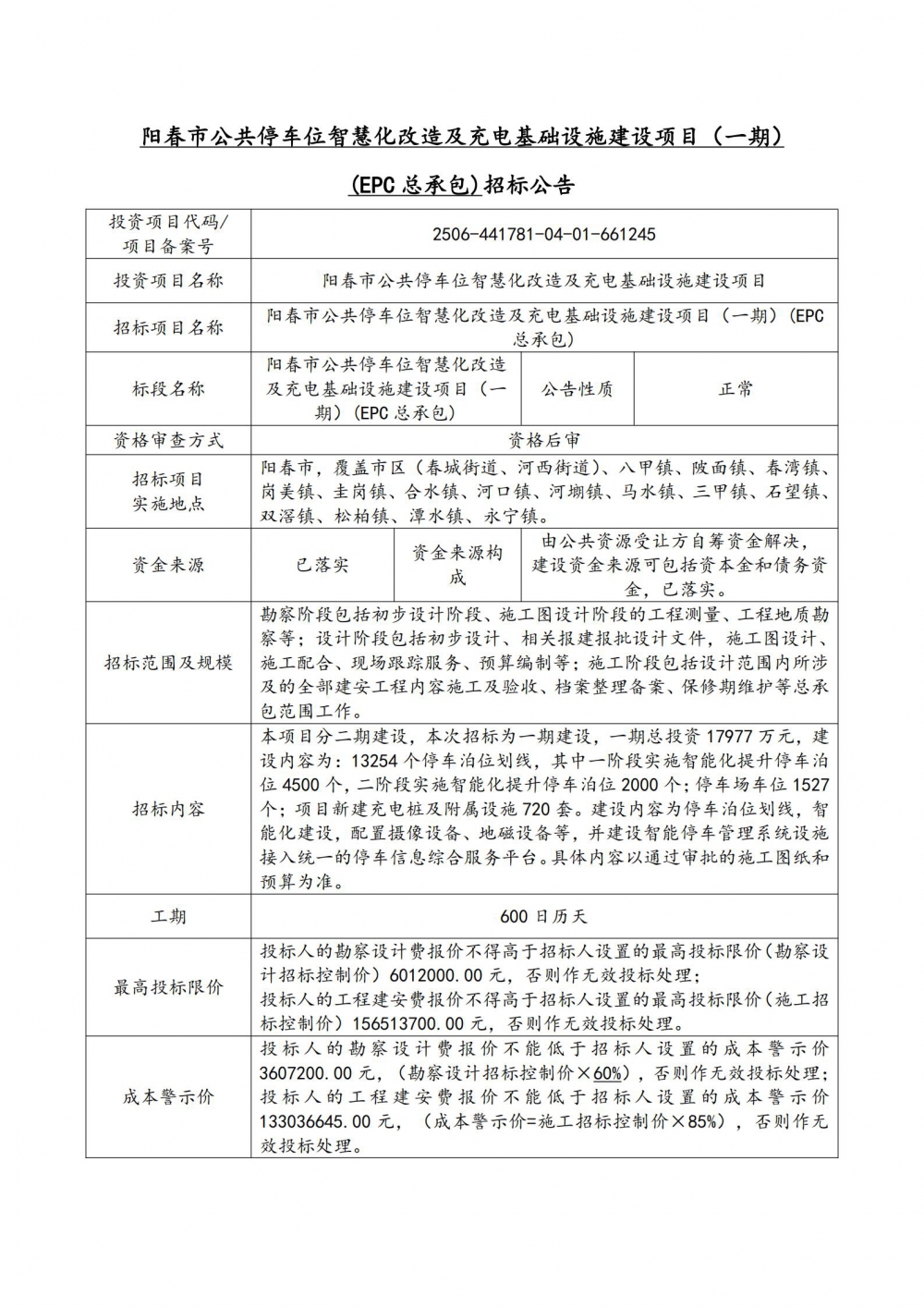
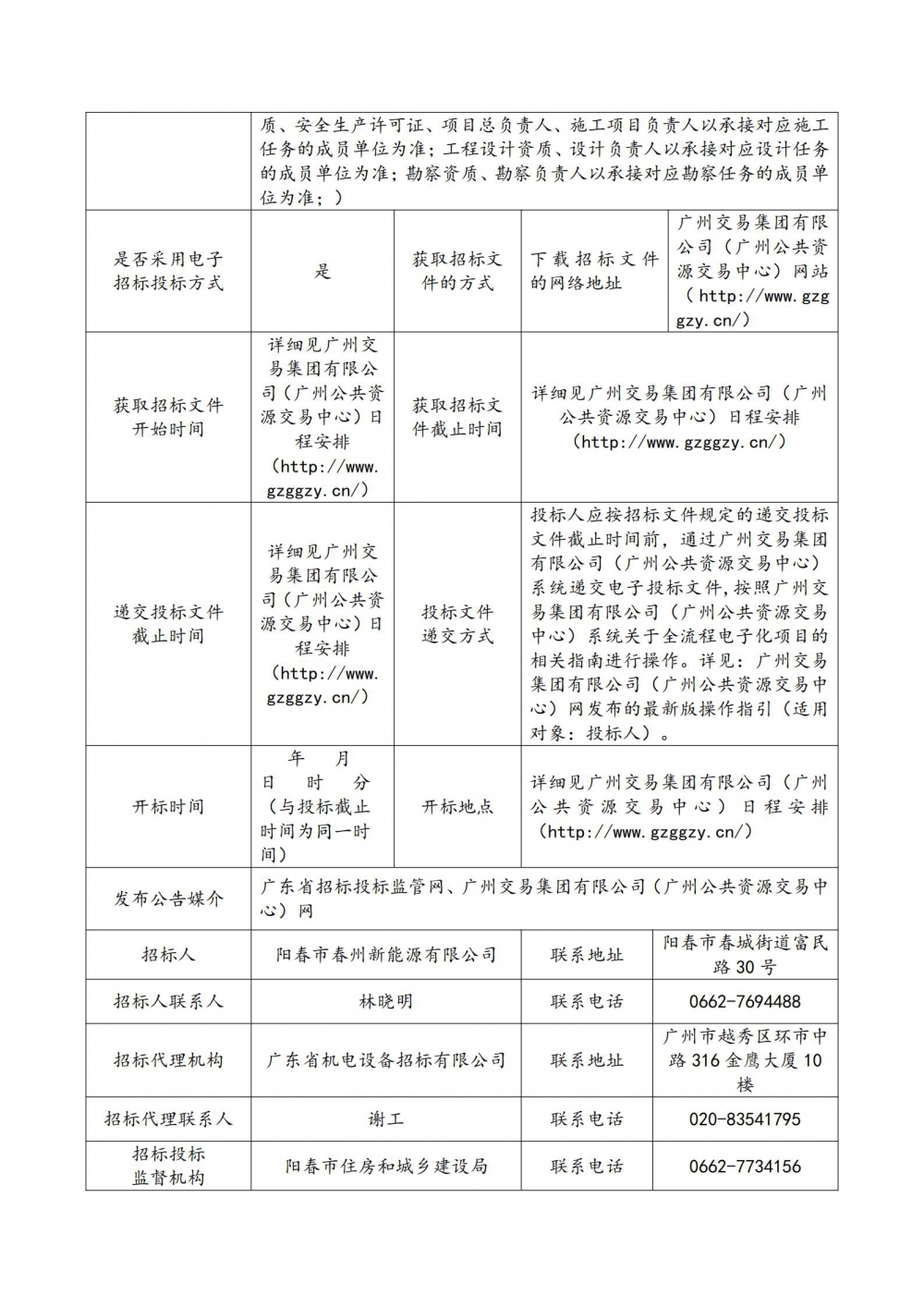
- 一期总投资17977万元,阳春市公共停车位智慧化改造及充电基础设施建设项目(一期)(EPC总承包)招
- 资讯类型:热点关注 / 发布时间:2025-10-05 / 浏览:589 次 /
- 2025-10-05 更新 投诉举报
阳春市公共停车位智慧化改造及充电基础设施建设项目(一期)(EPC总承包)





免责声明:
1、文章图片来源于“百度图片”或转载;
2、我们所转载的所有文章、图片、音频、视频文件等资料版权归版权所有人所有;
3、转载文章,不代表阳春房产网的观点。阳春房产网对其文字、图片与其他内容的真实性、及时性、完整性和准确性以及其权利属性均不作任何保证和承诺,请读者和相关方自行核实;
4、本网页如无意中侵犯了媒体、公司或个人的知识产权,请来电告之,我们将立即予以删除。联系方式请点击网站底部“联系我们”查看。

热点关注
免责声明:本站所刊载的所有的房源信息、活动信息、资料及图片均由网站用户提供,其真实性、合法性由信息发布人负责,本网站不声明或保证其内容之正确性或可靠性。所有信息请与经纪公司、房产公司、家装公司、业主个人等确认为准!